

航空潤滑油在大部分人看來都是比較高級的產品,河南航材經常會遇到有的車主為了更好的保養就覺得使用航空潤滑油會比普通潤滑油要好,那么4050航空潤滑油能不能用在汽車上? 首先大家要明白潤滑油的作用,潤滑油主要
發布時間:2018-04-13
石科院是國內航空潤滑油領域技術非常先進的科研單位之一,許多產品在國內航空航天領域有著不可或缺的作用,如果按照產品銷量算的話,4050航空潤滑油無疑是其代表性產品,那么4050航空潤滑油性能怎么樣? 4050航空潤滑
發布時間:2018-04-10
7008通用航空潤滑脂好用嗎?很多人可能對詞都不是太了解,它是國內長城潤滑油生產的一款非常優良的產品,在工業和航空領域有著很顯著的效果,那么7008通用航空潤滑脂好在哪呢? 在早期,國內大部分航空潤滑產品都是一
發布時間:2018-04-03
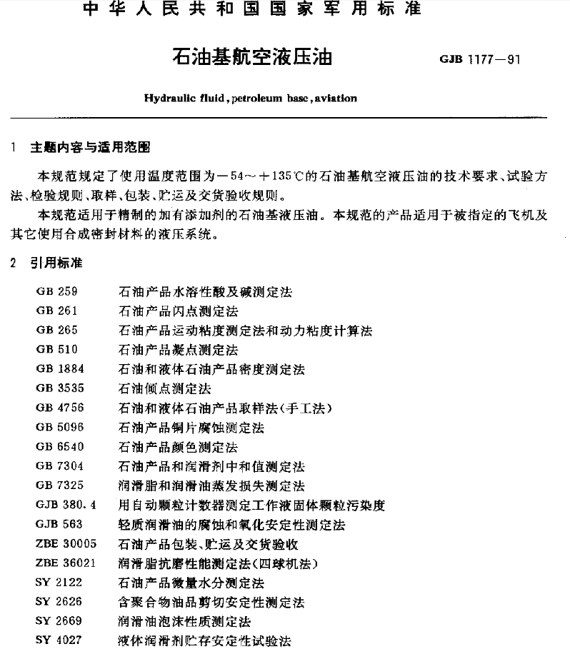
昆侖15號航空液壓油是目前國內市場使用較多的國產航空液壓油產品之一,而航空液壓油產品的選取一般都依據它的標準來決定的,今天就為大家介紹一下15號航空液壓油標準GJB 1177-1991的主要內容和適用范圍。 GJB 1
發布時間:2018-03-30
10號航空液壓油的密度是多少?
密度86.7公斤*秒2/米4(工程制的密度單位) 重度850公斤/米3(單位后面的數字都是多少次方的意思) 液壓油體積壓縮系數6.25*10的-5次方 厘米2/公斤 體積彈性系數為1.6x10的四次方 公斤/厘

15號航空液壓油有哪些分類?
15號航空液壓油標準:GJB1177A-2013、GJB1177-1991。
15號航空液壓油品牌:昆侖15號航空液壓油、特力15號航空液壓油。
在線咨詢
電話咨詢
微信咨詢